CP32(COMICUP第32届同人展)在开展前一周突变为“新国风专场”,日本动漫IP分区全面取消,引发同人圈大规模退摊潮和争议。

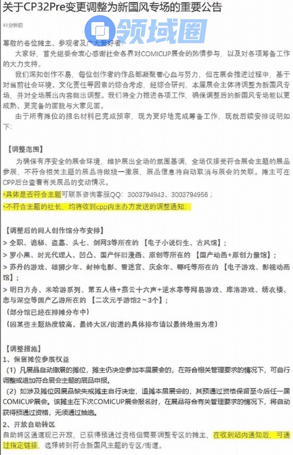
本次CP32主题调整于12月19日由COMICUP组委会通过官方公告发布。基于对“当前社会环境、文化责任等因素”的综合研判,原定展会转型为“新国风专场”,仅允许国产IP主题展品参展,日本动漫IP分区被强制取消,欧美IP也受限。
调整后展馆划分为四类:电子小说衍生/古风馆(含《全职高手》《剑网3》等)、国产动画+原创馆(含《罗小黑》《时光代理人》等)、电子游戏/影视动画馆(含《封神电影》《雄狮少年》等),以及二次元手游馆(含《明日方舟》、米哈游系列等国产手游)。
根据新规,涉及日本IP的相关制品需自动撤展。受影响摊主可选择退摊或调整参展内容。选择退摊者,其参展资格将予以保留,可在未来任意一届COMICUP中行使。
此次突然调整导致大量同人作者因作品不符合新规而宣布退摊。部分创作者(如作品《囚鸟的早晨》《网聊对象怎么会是我同事》的作者)已将制品销售转为线上通道或推迟发售计划。
此外,多个以日本IP为主题的特色街道(例如“法音中心街道”)因不符合新主题而被取消。原定于展会内举办的某些线下活动(如“亮光Cafe”)也已转为独立举办,与CP32场地分离。

