那一作《塞尔达传说》的故事最好?或者换句话说哪一部《塞尔达传说》的叙事表现最好?优秀的剧情未必能转化为顶级的叙事水准。真正让人沉浸的故事,往往需要充满情感张力的高潮段落和清晰可辨的主题内核。因此,这个问题也在粉丝玩家群体中争论了多年。而近期有玩家在红迪上以倒叙的形式列举了自己心目中《塞尔达》系列的叙事佳作。
在把初代《塞尔达传说》、《三角神力三剑客》、《四支剑》等更加偏向于玩法方面制作的作品排除后,这位玩家把最佳叙事的最高荣誉给到了任天堂在2007年于NDS上发售的《塞尔达传说:幻影沙漏》,而第二名则是任天堂在2000年发布、15年3D重制的《塞尔达传说:梅祖拉的假面》(《魔吉拉的面具》。他认为《幻影沙漏》堪称《织梦岛》的“暗黑变奏版”,其呈现的冲突与主题"已超越了林克与塞尔达常规冒险的范畴"。他特别强调作品中倾注的创作热情与丰富的解读空间:"尤其是莱茵巴克这个角色,尽管带有滑稽元素,仍是整个系列中最耐人寻味的配角之一。"
评论区的玩家们也给出了自己的排名,他将《织梦岛》奉为叙事典范。"极致黑暗又充满哲思,这是系列中唯一能完全映照现实世界的作品,其现实意义历久弥新。"虽然不太明白他具体所指,但《织梦岛》最后梦醒时刻的忧伤确实给不少玩家留下了深深的烙印。
而在这场讨论中,任天堂于Switch时代发布的两部3D开放世界作品《塞尔达传说:旷野之息》与《塞尔达传说:王国之泪》并未获得太多青睐。虽然玩家们都对这两作的玩法夸赞不已,但叙事方面大多都认为多少有点糟糕。不过,由光荣特库摩近期发布的《王国之泪》前传故事《塞尔达无双:封印战纪》却得到了玩家们不少赞誉,发帖的玩家也评价道"这部史诗级、倾注心血、惊艳绝伦的奇幻前传,让我对《王国之泪》里那些默默无闻的角色产生共鸣,更引入了整个系列中最讨喜的原创角色。"并将其排在了第七的位置,比这两部正统续作都要高。
纵观近年的塞尔达叙事讨论,某些延续数十年的趋势已然固化。《织梦岛》与《梅祖拉的假面》在各大平台都备受推崇;《时之笛》常被称作"经典的成长寓言";《天空之剑》虽在游戏玩法备受争议,其叙事与角色塑造却广受认可;《风之律动》更堪称全民挚爱。除此之外,观众们的偏好就开始呈现显著分化。你又更喜欢哪部呢?不妨在评论区留言探讨。
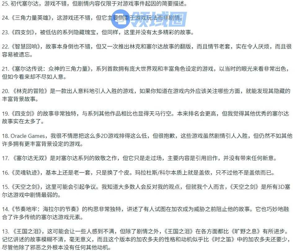
以下是这名玩家的叙事排名:
