搪胶毛绒,治愈/个性
图&文/凜祢
“今年二季度潮玩交易爆发式增长,订单量、交易额同比增长均超300%。”
日前,国内大型二手交易平台闲鱼发布《2025闲鱼潮玩消费洞察报告》,提及这一增长数据。新晋IP在快速崛起和老牌IP发挥稳定。
对比2024年和2025年的潮玩销量榜,今年“哪吒”、“星星人”、“Chiikawa”、“Rayan”、“WAKUKU酷酷豹”等新晋IP首次上榜,“哪吒”与“星星人”更是挺进前十。其中增速最快的是“哪吒”与“WAKUKU酷酷豹”,前者主要受到大电影《哪吒之魔童闹海》的热度影响,后者主要凭借“奶凶”与“叛逆”的反差感吸引消费者,以及乐华明星效应的带动破圈。
潮玩头部品牌泡泡玛特也是一如既往地稳健,榜单前五名仍是由旗下“THE MONSTERS(LABUBU)”、“SKULLPANDA”、“DIMOO”、“Hirono小野”、“MOLLY”五个经典IP包揽。
从品类看,今年引爆销售市场的品类是搪胶毛绒挂件。2025年上半年,闲鱼平台搪胶毛绒类潮玩订单量激增至2024年同期的240倍。潮流玩具正逐步突破传统“收藏摆件”的品类边界,转型为兼具装饰性与搭配属性的时尚单品。
在这个赛道,泡泡玛特表现一骑绝尘。今年上半年销量TOP10搪胶毛绒系列产品中,泡泡玛特就占据九席,旗下“THE MONSTERS”、“SKULLPANDA”、“CRYBABY”等IP竞争力强劲,「前方高能系列」、「坐坐派对搪胶毛绒系列」、「心动马卡龙搪胶脸系列」等多款产品供不应求。此外,Letsvan旗下的“WAKUKU”也在今年强势破圈,其「毛毛潮趣派对系列」产品成功突围,跻身销量前十。
报告调研了潮玩消费群体,发现2025年闲鱼平台月均潮玩消费人数同比增长43.4%,人均单次潮玩消费金额达218元。对比受众更低龄的谷圈,潮玩的消费人群主要集中在00后及95后的职场年轻人,其中女性占比70%。潮玩轻IP自带的轻松治愈属性,恰恰契合年轻人释放压力和即时满足的需求。
但随着年轻人情绪需求的转变,大众对潮玩IP的偏好也在发生变化,过去受青睐的“感性治愈”、“自信酷飒”、“自由自在”型IP,销量正在逐步下滑;而具备“叛逆不羁”和“冒险好奇”特质的IP,却在过去两年销量持续攀升。今年爆红的现象级IP哪吒和LABUBU正是“叛逆不羁”的典型代表。
如今,潮玩市场已呈现“越不乖越畅销”的趋势,买家们正在主动为这份“反骨”买单。
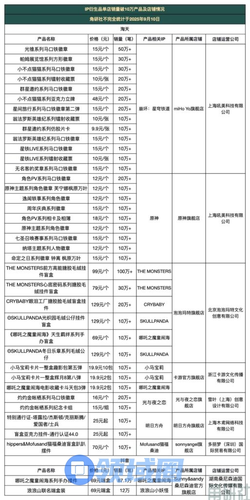
8家店铺的38款IP衍生品销量破10万
潮流玩具销量激增的态势并非闲鱼平台独有,而是各大电商平台的普遍现象。如今,潮流玩具与谷子周边已共同跻身当代最畅销的产品行列。
据角研社不完全统计,截至2025年9月10日,淘天与抖音两大平台,单平台单店单品销量突破10万笔的IP衍生品已达38款,这些爆款单品共分布在8家店铺。其中淘天平台占据7家店铺、抖音平台则有1家店铺。
淘天的7家店铺分别是miHo Yo旗舰店、原神旗舰店、泡泡玛特旗舰店、卡游官方旗舰店、光与夜之恋旗舰店、明日方舟旗舰店、sonnyangel旗舰店。
抖音的1家店铺是Sunny&sandy桑尼森迪官方旗舰店。
这8家店铺中有4家是游戏官方店铺,店内主要售卖游戏相关的徽章、立牌、镭射票、手办等谷子类周边。
其中店内售超10万笔单品数量最多的是miHo Yo旗舰店和原神旗舰店。这两家店铺都是米哈游公司旗下的官方游戏店铺,由上海吼美科技有限公司运营。
miHoYo旗舰店主要经营《未定事件簿》《崩坏:星穹铁道》《崩坏3》《崩坏学园2》四大游戏IP的周边产品。店内销量突破10万笔的产品共13款,且均隶属于《崩坏:星穹铁道》IP,其中有7款销量超过20万,「光锥系列马口铁徽章」表现更为突出,售出了超50万笔。另一IP专属店铺原神旗舰店,则专注售卖《原神》相关周边。该店同样有9款产品销量超10万笔,这些产品以12-18元的单价,累计营收超1300万元。
另外两家游戏官店光与夜之恋旗舰店、明日方舟旗舰店,分别由雪叶(上海)创意设计有限公司、上海木鸢网络科技有限公司负责运营。
光与夜之恋旗舰店内的「灼灼金帐栖系列」是配合游戏婚卡剧情新上线的系列周边,于8月12日开售。该系列的马口铁徽章和纪念卡组销售成绩最为出彩,上线一个月就分别卖出超20万单和10万单。明日方舟旗舰店卖得最好的则是两款亚克力挂件,销量也均超10万单。
剩下的4家店铺是潮玩专卖店,主要依靠孵化自有IP或买IP版权来打造IP潮玩产品。
泡泡玛特作为行业龙头品牌,旗舰店内销量破10万的单品数量也不少,目前能在店内查找到的至少就有6款,均为“THE MONSTERS”、“SKULLPANDA”、“CRYBABY”、“哪吒之魔童闹海”IP产品。其中“THE MONSTERS”、“SKULLPANDA”、“CRYBABY”是泡泡玛特孵化的艺术家IP,今年上半年分别为泡泡玛特创收48.14亿元、12.21亿元、12.18亿元。
店铺内卖得最好的也是“THE MONSTERS”IP产品,单价99元的「THE MONSTERS前方高能搪胶毛绒挂件盲盒」,单平台单店售出超100万单,创造了亿级的销售额。
卡游则是靠着《小马宝莉》与《哪吒之魔童闹海》打造出了系列爆款卡牌。
sonnyangel旗舰店,是日本Dreams公司旗下潮玩品牌Sonny Angel在中国淘宝设立的线上店铺,由子公司多丽梦(深圳)国际贸易有限公司运营。目前在售的Mofusand(猫福桑迪)IP趴趴摆件是店内的热门产品。
Sunny&sandy桑尼森迪官方旗舰店,是今年异军突起的潮玩新势力。凭借敏锐的行业洞察力,店铺提前锁定《哪吒之魔童闹海》《浪浪山小妖怪》两大潜力IP,最终借势这两个爆款IP,一举创下百万销量佳绩,迅速在潮玩领域站稳脚跟。
而HeyDolls、微次元等潮玩品牌也纷纷下场投注,一股名叫搪胶毛绒的风正在席卷整个潮玩行业。
谷子线下销售渠道可以分为四类
我们说“谷子”,即为IP周边产品,包括但不限于徽章、立牌、色纸、手办等。
ACG内容领域,能做成谷子周边且有人愿意买单的,多是游戏、动画、小说、漫画以及角色形象(包括表情包IP、虚拟偶像IP等)五类IP。这五类IP的周边通常以官方自营或IP对外授权形式,于线上、线下两种渠道贩售。
官方自营方面,通常是线上贩售居多。
有不少行业公司选择在淘宝、天猫等平台创立官方旗舰店,尤其是游戏公司。只不过,部分公司选择将旗下多数IP集中于一家官方店铺统一管理经营,如叠纸游戏的“叠纸心意旗舰店”、米哈游的“miHoYo旗舰店”等。另外还有部分公司则选择为旗下热门IP设置独立的IP官方店铺,如阅文旗下“全职高手旗舰店”,腾讯旗下“王者荣耀旗舰店”、“光与夜之恋旗舰店”等。
IP对外授权方面,通常是线下、线上双渠道进行居多。且当前线下有售IP谷子的店铺已经不止是专营谷店、主题店(包括主题餐厅、咖啡厅),还包括设有IP周边专区的便利店、文创店等。
(一)专营谷店中,较为熟知的连锁品牌包括上文中提到的“暴蒙BOOMCOMIC”、“墟弥Goods”、“GuGuGuGu”,以及“animate”、“三月兽”等。此类店铺以推出海内外人气动画IP周边为主,其他类型IP相对较少。
以animate为例,animate曾与《时光代理人》、《咒术回战》、《蓝色监狱》、《JOJO的奇妙冒险》等多个动画IP,《鸣潮》、《原神》、《绝区零》、《第五人格》等游戏IP,《二哈和他的白猫师尊》、《盗墓笔记》等网文IP以及“初音未来”等角色形象IP,推出过徽章、立牌、明信片等多种类型的周边产品。据角研社不完全统计数据,animate在2024年上新周边总次数多达2000次。
(二)主题店则主要包含“潮玩星球”、“次元波板糖”、“HAPPYZOO”、“萌果酱谷子咖啡”、“animate cafe”等。
以潮玩星球为例,艾漫旗下零售品牌“潮玩星球”运营店铺分为主题店和零售店两种。主题店提供联名餐饮、联名周边,零售店则专注于周边贩售。
根据其官方于4月11日更新的门店信息合集,其零售店已多达上百家,且近期营业主题店有12家。其中,当前在运营主题店联名IP包括《葫芦兄弟》、“领结猫”、《第五人格》等。另外,官方还在4月11日当天宣发了即将开启的“假面骑士官方授权主题餐厅”新店预告。
(三)便利店主要指“罗森”等店铺。这类店铺拿到授权后,通常采用“IP+零售产品”的形式进行销售。
罗森是一个知名连锁便利店品牌,与游戏IP联名相对较多。其在2024年陆续与《第五人格》、《以闪亮之名》、《重返未来:1999》、《蔚蓝档案》、《恋与深空》等多个热门游戏IP展开了主题联名活动,并推出了多款联名周边、食品。
罗森最近一次联名,是与网易游戏旗下《世界之外》于3月24日开展的“踏野寻春联动活动”。该活动覆盖罗森线上销售平台,以及线下31家主题门店、全国500余家有售门店,推出了2款联名食品(含周边)及徽章、色纸等4款联名周边,线上上架秒售罄。
(四)文创店则是“晨光”、“得力”等品牌。此类店铺虽主售其他类型产品,但也会在其店内甚至是旗下其他品牌店铺内,设置单独的IP衍生品专区。
以晨光为例,2024年,晨光旗下的文创零售品牌“九木杂物社”,创收超14亿元人民币,其中就包含了销售IP衍生品的收入。
“九木杂物社”是一家专注于销售文具文创、益智文娱、实用家居类产品的连锁品牌。2023年,晨光旗下的另一品牌“奇只好玩”与《原神》的合作周边于九木杂物社贩卖,仅6款周边就为九木杂物社带来超2000万的创收。此后,九木杂物社也继续加大了对IP周边产品的投入,店内的IP谷子类专区常常人满为患。
开店趋势:从一二线,向三四五线城市渗透
角研社统计了“暴蒙”、“三月兽”、“快看漫画谷店”、“GuGuGuGu”等12个谷子连锁品牌的线下开店情况,在2024年这一年,部分门店因为品牌升级、业务调整等问题而闭店,但同时新增门店也有不少。
截至2025年4月15日,这12个品牌在全国范围内,已经开设了至少279家零售店和56家主题餐饮店。根据微博官方公布的门店地址信息,从2024年至今,零售店闭店16家,新增零售店铺超过140家。【注:潮玩星球暂不计】
总体上来说,谷子连锁品牌线下门店的开设数量是呈上升趋势的。
从分布区域来看,包含零售店和主题店在内的三百多家门店,设立在一线城市的有87家,新一线城市有122家,地级城市有109家。
新增的超140家店铺,大部分则开设在新一线城市和地级城市。其中,新一线城市新增门店超56个,地级城市新增门店超52个。
这是部分连锁谷子专卖店的开店情况。除开专卖店,在文创、杂货店内也有销售谷子的情况。2024年,九木杂物社的线下门店数量已经扩展到741家,遍布全国各省、各市,每一家门店都设立了谷子专区。许多个人营业的文具店也是如此,随便走进一家店,就可以看到店内设立的IP谷子专区,各类经典IP的谷子也是一应俱全。“文具+谷子”的销售模式正在全国范围内被推广。
目前来说,谷子的线下销售,已经从谷子专卖店扩展到各种文具店,从一线大城市下沉到地级城市,甚至是各个区、镇。
销售+运营:消费体验和氛围营造,开始更圈层化
这些线下店铺,在销售谷子的同时,店内也在一年不间断地与各类IP联动,举行营销活动,如限定FAIR活动、角色生日活动、线下签售会等。
2025年3月份,“animate”门店举行了8场限定FAIR活动。这是关于IP的专卖活动,参与的IP包括《黑执事》、《胆大党》、《咒术回战》等。2025年3月29日,“胆大党 x animate”限定FAIR活动开启,在活动期间内,购买《胆大党》相关产品,每满50元,就可获得《胆大党》明信片一枚。
每到角色生日和节日,主题店内都会举行IP相关的限定活动,上线限定餐饮和限定福利。2025年1月,《盗墓笔记》与潮玩星球合作,开展餐饮快闪店。在角色“黑眼镜”生日期间,店内推出角色生日限定餐「留洋时光」,单笔消费就可获得限定贺卡和纪念票。2024年6月,端午节期间,“暹罗猫小豆泥”与潮玩星球联名的主题店内,推出节日限定套餐「泥粽么了」及限定光栅明信片,也是消费即赠。
除此之外,2024年7月13日BW展会期间,“寿屋x三月兽”邀请到了《游戏王:怪兽之决斗》作画监督“加加美高浩”老师亲临展会现场,举办了一场线下签售会,与在场粉丝一起制造了许多美好回忆。
2024年6月,墟弥Goods邀请知名Coser“黄靖翔”来到南京水游城店,作为一日店长,与消费者进行互动。在活动时间内,不仅可以与Coser老师合影拍照,Coser老师还将在收银处为大家进行收银服务。
谷子类产品的销售逻辑,是粉丝对动漫角色投射情感的延续。在这场对女性情绪消费研究的竞赛里,有品牌店铺因为加盟供应链的管理问题迎来一波闭店潮,有因为选品失误导致的货品积压闭店潮,也有因为快速扩展的资金链问题而消失的品牌……产业在快速发展中迭代,但有一个方向是不变的,那就是销售端对IP的选择和运营,都会越来越重视用户体验和氛围运营。
情绪、个性经济发力
去年“谷子经济”爆发,今年潮玩市场引爆热度,二者的底层逻辑高度一致——皆为情绪消费。
如果说IP谷子是链接虚拟角色与爱好者的现实桥梁,那潮玩则是消费者将自身情绪向外投射的具象载体。
《抖音电商潮玩行业趋势》显示,潮玩市场人群从早期小众二次元群体逐渐拓展至全年龄段及全国市场,目前中国市场潮玩的人群大约接近4000万。其中,18至30岁的“泛二次元党”更重视与喜爱IP形象的情感联结,25至40岁的“收藏家联盟”则关注潮玩的稀缺性及收藏价值,30至40岁的“中年小孩”强调悦己,在意玩具带来的情绪疗愈体验。
可见,情绪已成为各年龄段群体消费潮玩的首要驱动力。与此同时,社交网络的传播也加速了潮玩文化的扩散,人们通过分享潮玩,跨地域、跨年龄寻找同好,融入特定社交圈层,进一步满足了社交需求。
如今,潮玩消费已从传统玩具范畴,逐步向“情绪寄托载体”与“社交媒介”转变。可以说,潮玩早已超越传统商品属性,成为当代人缓解压力、寄托情感的重要“情绪出口”。
近年来,中国潮玩市场规模呈跨越式增长态势。据行业机构测算,2024年其市场规模已达727亿元,增速达26%;现存在业、存续状态的潮玩经济相关企业超5万家;预计到2026年,潮玩产业总价值将攀升至1101亿元,年均增速超过20%。
这一增长的背后,核心驱动力正是现代人情绪消费需求的持续扩大,以及对个性化自我表达的日益重视。
