近日,伽马数据 (CNG)发布了《2024全球移动游戏市场企业竞争力报告》。报告分析了全球移动游戏市场产品发展状况以及重点关注地区市场发展状况,并公布了“2024年全球移动游戏营收TOP100企业”相关数据。
报告研究显示: 2024年,全球移动游戏市场规模同比增长4.8%至6355.7亿元 2024年,中国移动游戏市场规模全球占比持续扩大,达到37.5% 海外市场整体固化程度较高,2024年TOP200榜单新品占比约5.5% 美国移动游戏市场规模超1500亿元且持续增长 英、德移动游戏市场有所增长,日、韩出现下滑 玩法和题材创新将成未来破局重点
全球移动游戏市场发展状况
全球移动游戏市场持续回暖 中国移动游戏规模全球占比提升
2024年,全球移动游戏市场持续回暖,市场规模同比增长4.8%至6355.7亿元。而中国移动游戏市场规模占据全球移动游戏市场比例在持续扩大,达到37.5%。
数据来源:伽马数据(CNG)
中国移动游戏市场规模增速已连续两年高于海外移动游戏市场,海外依然是中国游戏产业布局的重要领域,但目前海外移动游戏市场的增长速度已然趋于平缓,这也促使许多企业强化了对国内移动游戏市场的投入,更加重视中国游戏用户的需求。
数据来源:伽马数据(CNG)
海外移动游戏市场产品已较难进入 中国游戏企业出海难度持续加大
从海外移动游戏产品格局来看,2024年海外市场流水TOP200移动游戏玩法类型中,策略类、消除类、博彩类为前三大品类。在数据层面,部分品类看似具备一定的拓展机会,但实际上已较难进入,中国游戏企业在相关领域的拓展意愿与布局力度很小。
数据来源:伽马数据(CNG)
从中国游戏企业对于海外市场的拓展层面来看,博彩类游戏市场占比虽然较高,但风险较大,而消除类、休闲类等品类,又是部分海外游戏企业擅长的强势领域,且旗下产品具备先发优势。因此,中国游戏企业多从玩法融合、题材创新等维度进行切入。
数据来源:伽马数据(CNG)
海外市场整体固化程度较高 成熟产品与新品均面临竞争压力
针对成熟产品分析,每年都有超过4成产品排名下降或大幅下降,意味着相关产品难以维持稳定收入,考验长线运营手段,且获得新增收入的成本持续提升。
数据来源:伽马数据(CNG)
注:大幅增长指,当年排名较上年提升20名及以上;增长指,当年排名较上年提升6~19名;稳定指,当年排名较上年变化-5~5名;下降指,当年排名较上年降低6~19名;大幅下降指,当年排名较上年降低20名及以上。
从新品数据来看,同样显示出海外市场整体固化程度较高。以2024年为例,海外TOP200产品中仅5.5%是当年新品,而同样的范围内国内新品占比达20.5%。国内游戏产业新品活力更足,也成为部分游戏企业强化国内投入的关键。
数据来源:伽马数据(CNG)
注:成熟产品指,在对应的期间内上线超1年的产品。
从海外市场流水TOP100移动新游玩法类型来看,卡牌类产品占据了较高的流水比例,主要受到《Pokémon TCG Pocket》单款产品的显著拉动,MMORPG、ARPG新品流水占比也超过10%,主要由于MMORPG品类更迭速度较快,且受区域性市场影响较大,而ARPG赛道涌现了《绝区零》《我独自升级:ARISE》等代表性产品,代表用户对于更“硬核”游戏的需求加剧。
数据来源:伽马数据(CNG)
海外重要移动游戏市场发展状况
美国:移动游戏市场规模超1500亿元且持续增长 但新品活力整体较低
2024年,美国移动游戏市场规模超过1500亿元,且增长率维持在一定水平。美国移动游戏市场整体也呈现出相对固化的趋势,产品整体生命周期已普遍较长,市场收入增长主要受到头部老产品的带动,如《Roblox》《MONOPOLY GO!》《last War:survival》等。而年度内上线的新品活力较低,对于美国移动游戏市场的整体影响有限。
数据来源:伽马数据(CNG)
日本:汇率波动影响较大 新品活力仍处于较高水平
2024年,日本移动游戏市场规模达到717.8亿元人民币,按人民币计算同比下降7.5%,若以日元统计则降幅收窄至1.4%。从市场结构来看,日本流水TOP200移动游戏中,新游占比达到11.5%,平均运营年限为5.5年,显示出相对活跃的新品供给能力,表现优于全球多数市场。然而,从具体产品来看,新游整体呈现“腰部聚集、头部偏弱”的特点,缺乏真正能拉动市场增长的爆款产品。
数据来源:伽马数据(CNG)
韩国:产品迭代周期相对最快 新品具备较高市场机会
2024年,韩国移动游戏市场规模达到292.4亿元人民币,按人民币计算同比小幅下降1.6%,但若以韩元统计则实现1.5%的增长,整体市场规模波动较小,呈现出相对稳定的发展态势。TOP200流水榜单数据显示,韩国市场游戏平均生命周期不足4年,显著短于海外市场整体水平,同时2024年新品占比高达21%,凸显出韩国市场独特的快速迭代特征。高频的产品更新节奏,显示出激烈的市场竞争,也让新品具备较高的市场机会和突围可能性,为开发者提供了持续的发展空间。
数据来源:伽马数据(CNG)
德国:移动游戏市场增长受头部产品带动显著 海外产品接受度较高
2024年,德国移动游戏市场规模达168.4亿元人民币,实现11.1%的同比增长,主要得益于头部产品的强势表现。其中Supercell通过运营策略调整成功激活《Brawl Stars》的市场热情,使其成为带动整体市场增长的核心驱动力。值得注意的是,德国市场呈现出显著的国际化和开放性特征,2024年流水TOP100中本土产品占比不足10%,反映出较高的海外产品接受度,为国际游戏厂商提供了重要的发展机遇。
数据来源:伽马数据(CNG)
英国:移动游戏市场持续增长 经典IP与新兴爆款双轮驱动
2024年,英国移动游戏市场延续发展态势,市场规模达到119.6亿元人民币,同比增长达13.8%,主要得益于《Coin Master》《Roblox》《Candy Crush Saga》等长青产品的稳定表现,以及新兴爆款《MONOPOLY GO!》的强势带动。市场数据显示,英国流水TOP200移动游戏的平均生命周期已达到国际市场主流水平,也反映出该地区玩家对经典游戏IP的持续青睐以及付费习惯的日益成熟。这种"经典产品+新锐爆款"的双轮驱动模式,也是英国作为成熟移动游戏市场的典型特征。
数据来源:伽马数据(CNG)
全球移动游戏企业竞争力现状
三七互娱竞争力分析
坚持“精品化、多元化、全球化”战略 研运能力全面提升
在“精品化、多元化、全球化”战略指引下,三七互娱精准把握产业发展趋势,通过“自研+代理”模式丰富产品储备,同时持续提升长线运营能力,在2024年全球移动游戏产品营收TOP100企业中进入前10名。首先,三七互娱充分贯彻多元化战略,持续拓展用户圈层,在巩固MMORPG、SLG、卡牌、模拟经营四大基石品类核心优势的基础上,不断开拓新赛道挖掘市场增量。在全球市场方面,三七互娱凭借多年经验沉淀,结合自身擅长基因,基于“因地制宜”方针组建专业本地化团队,精准对接目标市场的题材品类接受度和偏好定制产品,实现了海外业务的稳健增长,并以“重度游戏轻度化,轻度游戏重度化”确立了差异化竞争优势。此外,三七互娱深化“研运一体”策略,持续增强精品游戏产出能力和长线运营能力。在产品供给侧,三七互娱不仅自主研发生态体系日益成熟,在MMORPG、SLG、轻游戏三条赛道形成专业化布局,拥有多款精品化自研手游储备,还与多家优质研发商深度绑定,确保了外部研发资源的丰富性。在发行与运营方面,三七互娱自2018年起,从区域划分改组为以产品品类为区分来运营产品,在全球化视野下为玩家提供细致全面的长线服务,通过持续的微创新不断拉长产品生命周期,旗下多款上线超过3年的产品仍保持长青。目前,三七互娱业务覆盖全球200多个国家和地区,累计上线了超过120款游戏,同时有多款精品储备游戏,为公司未来的发展奠定了坚实基础。
前瞻性内外布局前沿科技 推进AI夯实研运提质增效
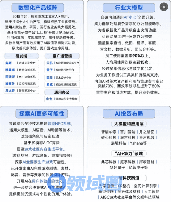
三七互娱坚持技术引领、创新驱动,积极探索人工智能等前沿科技与游戏业务深度融合的可能性。在AI技术应用层面,三七互娱制定了“三步走”策略,凭借前瞻性探索确立领先优势,渐进式推进AI布局,将决策式AI和生成式AI深度嵌入游戏研运全流程,在此基础上不断迭代优化创新工具,以更好地适应公司业务发展需求。目前,三七互娱已将AI技术成熟应用于多个领域,实现了工具化与模块化,打造出贯穿研运全流程的数智化产品矩阵,显著提升了游戏研运管线的工业化水平。三七互娱自研的行业大模型“小七”,它能够精准支持广告计划投放,生成符合三七互娱自研游戏画风的图片、视频及3D素材,同时在代码生成与文本创作领域表现卓越,全面赋能游戏研发与运营。而在拓展AI提升游戏可能性方面,三七互娱持续研究AI赋能玩法创新以及优化用户体验方面的应用。同时,三七互娱在自主探索与内部孵化的基础上,重点围绕基座大模型、AIGC、“AI+算力”以及交互传感等领域进行投资布局,探索投资标的大模型与企业研发管线的适配应用,希望打通“算力基础设施—大模型算法—AI应用”的产业链布局,并持续专注硬科技赛道,以投资赋能业务创新和可持续发展。随着人工智能浪潮进一步推动游戏产业技术升级和模式变革,三七互娱持续深化AI技术的应用与创新,将为其巩固竞争优势地位。
世纪华通竞争力分析
核心业务两翼齐飞 布局小游戏与AI游戏探索新增长引擎
世纪华通2024年业绩预告显示,合并营业收入预计约220亿,较去年同期增长约66%,主要由于互联网游戏业务的迅猛增长。2024年,世纪华通旗下拥有数十个知名IP和超百款在营产品,发行范围覆盖全球200多个国家与地区,全球注册用户超过30亿。由于自研游戏在海外市场继续强劲增长,国内业务精细化及长线运营能力优势稳固,多款长青游戏流水继续保持稳定增长,储备产品研发进度不断推进,世纪华通位列2024年全球移动游戏营收TOP10企业。面对AI带来的机遇,世纪华通已在美术创作、质量检测、产品研发、智能客服等多个领域引入和部署AI解决方案,实现降本提质的目标。近期,旗下的《传奇世界》接入DeepSeek大模型,推出智能NPC“玄玄老人”,并面向全体玩家开启公测,探索AI在游戏玩法创新、人机交互体验优化等核心领域的应用。此外,世纪华通还发起了“数龙杯”全球AI游戏及应用大赛,加速前沿科技在互动娱乐及实体产业的规模化落地。世纪华通旗下盛趣游戏则通过IP轻量化重塑、AI技术赋能等方式快速切入小游戏赛道,并在公司内部启动“2025创新小游戏DEMO设计大赛”(Idea-X计划),希望推动轻量级小游戏与AI技术的融合创新,实现在AI小游戏领域的突破。
充分发挥研、发、运三位一体优势 出海游戏业务保持高速增长
2024年,世纪华通海外游戏业务在2023年爆发式增长后继续保持高速增长。关键因素在于,点点互动作为世纪华通出海业务的主要载体,经过多年的发展与沉淀,形成了一套较为成熟的方法论。目前,点点互动已经打造了包括模拟经营游戏、末日生存题材手游、放置卡牌游戏及“派对游戏”等在内的多样化游戏矩阵。其中,旗舰产品《Whiteout Survival》(《无尽冬日》)全球下载量突破亿级,上线两年来在100多个国家和地区稳居畅销榜前列。同时,点点互动在长线运营方面经验丰富,例如旗下《Family Farm》系列产品运营至今已经超过14年,2024年业绩仍呈上升态势。在对经典产品的持续运营和明星产品的爆发式增长中,点点互动进一步积累了认知经验,能够及时根据市场反馈做出最优调整,成功在多个游戏品类中确立了竞争优势。数据显示,点点互动新作《Truck Star》在4个月的运营时间里全球双端月流水已经达到千万级别。点点互动的成功,得益于对自研产品的持续投入和基于优势品类的积极探索。随着点点互动不断释放创造爆款游戏的高质量生产力,世纪华通有望在新的一年进一步扩大其游戏出海版图,巩固其在全球移动游戏市场的竞争壁垒。
恺英网络竞争力分析
四核战略增强游戏主业竞争力 多款重点IP产品布局有望维持业绩延续性
恺英网络以研发、发行、投资+IP、用户平台四大核心业务为支撑,坚持精品化、多元化、全球化和IP化,全方位提升核心竞争力,在2024年全球移动游戏产品营收TOP100企业中进入前50名。近年来恺英网络的营收与净利润稳定提升,这主要得益于丰富产品矩阵的支撑。据伽马数据流水统计测算,2024年,恺英网络运营的经典“传奇”IP系列产品,为其移动游戏业务带来约20亿元收入,相关经典产品构成了其业务的基本盘。而《仙剑奇侠传:新的开始》作为2024年上线新品,为恺英网络新增收入超过9亿元。此外,境外市场也成为了恺英网络的拓展重点,旗下产品《新倚天屠龙记》《KR 灵蛇》也在部分地区进入榜单前列。未来恺英网络将有多款重点新品上线,而业绩表现有望延续。产品竞争力的形成,也主要有赖于恺英网络多个方面的投入。在研发端,恺英网络高度重视多维度、立体化研发体系建设,经过多年经验积累及技术迭代,形成高品质、多品类、跨平台的产品矩阵,且在VR、AI等前沿技术领域成果突出。同时,恺英网络建立了专业高效的产品引入机制,形成了一整套覆盖产品接触、评估、沟通、审批、上架等环节的完善方法论,凭借成熟的数据模型和精准的市场预判,沉淀长周期产品精细化运营能力。在发行端,恺英网络积极布局全球化发行,通过整合海外团队、与海外渠道深化合作等方式,大力推进出海战略,全球发行能力得到进一步提升。在“游戏+IP”方面,恺英网络紧扣全球文化趋势和用户需求,拓展多元化发展道路。在授权IP层面,恺英网络已获得「射雕三部曲」「古龙群侠」「机动战士敢达」「奥特曼」「拳皇」「刀剑神域」等海内外知名IP。同时,恺英网络也自主孵化了国风IP「百工灵」「岁时令」等,并与中国网络作家村合作推出「禹兮世界」IP。长期来看,恺英网络丰富的IP储备和不断进步的融合发展能力,将巩固其在全球移动游戏市场的竞争优势。
持续投入AI布局迎来回报期 大模型与应用共同激发新质生产力
恺英网络持续加大研发投入,致力于探索前沿科技,实现创新发展。最新财报数据显示,恺英网络2023年研发投入约为5.27亿元,2024年前三季度研发投入近4亿元,在国内上市游戏企业中居于前列。在人工智能领域,恺英网络先发布局AI应用研究中心,并通过外部合作与投资等方式积极探索AIGC技术在游戏业务中的应用路径。早在2023年,恺英网络便开始筹建数字经济研发中心,并与复旦大学就共同推进AI、VR/AR等新技术的研发与应用达成合作,全面构建数字化生态布局。在技术探索方向上,恺英网络以反哺核心游戏业务为宗旨,形成了明确的发展战略规划,主要聚焦于大模型建设和AIGC技术应用两大方面。值得注意的是,恺英网络在务实主义指导下进行的技术研究,不仅成功落地多个场景实现降本增效,而且在推动游戏开发方式变革的进程中具有关键意义。2024年,恺英网络自研的“形意”大模型首次亮相,而后通过与游戏开发各环节深度融合,逐渐从内部研发辅助工具发展成为一个完整的工具链,涵盖界面生成、地图生成、动画生成、代码生成和数值生成等多个方面。作为国内首个AI工业化管线,“形意”大模型及其应用矩阵全面赋能游戏自动化与协同化,也为恺英网络探索出一条泛AI应用的路线。随着互联网AI布局全面爆发,恺英网络有望突破游戏产业局限,实现更大的影响力和价值。
中旭未来(贪玩游戏)竞争力分析
积极探索“AI+游戏”深度融合 提升数智化能力引领高质量发展
中旭未来积极拥抱全球数智化发展和AI技术浪潮,在2024年全球移动游戏产品营收TOP100企业中进入前50名。中旭未来目前已通过AIGC赋能游戏发行与运营的各个环节,并在数智化技术的研发与应用上不断取得突破。自2016年起,中旭未来着手打造商业智能分析系统“河图系统”和智能终端用户参与平台“洛书系统”,助力游戏精准营销及深度运营,旗下产品累计注册用户持续增长。2024年,中旭未来在此基础上推出AI大模型辅助系统“X”智慧营销平台,能够定制满足游戏广告营销领域需求,进一步强化了其市场竞争力。同时,中旭未来于2024年6月在香港设立全资子公司,专注于AI技术在游戏产业的应用开发,也透过其进行收购或投资游戏及其他Al项目,旨在深入探索前沿技术与游戏业务的融合创新,进而构建覆盖内容生成、发行营销、客户服务、数据分析及监测等环节的全栈生态链,推动多品类赛道数智化产品矩阵发展。此外,中旭未来通过与顶尖云计算服务商的合作不断深化算力布局,为游戏研发和运营提供了强大的技术支持。中旭未来通过自主研发与持续投入,已将AI技术广泛应用于游戏业务的各个环节,并持续深化AI与游戏融合,有望在未来进一步提升竞争力。
坚持品类多元化和用户需求导向 优化全球产品矩阵
中旭未来在稳固「精准营销+深度运营+品牌开发」三位一体优势的同时,坚持大IP持续打造和推进市场全球化战略,在深耕细作「传奇」系列RPG产品的基础上,引入多个国内外知名IP,不断尝试新赛道,致力于丰富和优化产品矩阵。目前,中旭未来「贪玩游戏」品牌营运产品超过380个,已在多个海外市场成功发行并运营三十余款多语言游戏,另有数十款游戏正在筹备中。2024年,贪玩游戏在国内市场先后发行了MMORPG手游《斗罗大陆:史莱克学院》、独家动物策略手游《野兽领主:新世界》、国风放置类塔防《漫游五千年》,以及小游戏《小兵大作战》等,长线运营产品《原始传奇》达到4周年,新品《斗罗大陆:诛邪传说》已多次测试,同时积极推进《代号20》及《代号HB》等新游戏研发,持续开拓多元化产品矩阵。在海外布局方面,贪玩游戏出海团队从2019年起开始探索境外市场,目前主要面向中国香港及台湾地区、韩国、东南亚及欧美,其在越南上线的《MU: Trứng Vàng Vô Hạn》和面向泰国市场推出的《Yulgang - จุติยุทธภพเลือดใหม่》均根据不同地域特点进行了针对性深度本地化,在“品效合一”的营销打法加持之下取得了亮眼成绩。2024年,中旭未来(贪玩游戏)积极参与国际展会,展示其在全球化战略上的深度布局,ChinaJoy展位累计吸引10000+玩家打卡,更在CICF×AGF中首次以游戏厂商身份携旗下4款游戏IP和1款美食IP参展,彰显了其品牌转型的优秀成效。随着中旭未来持续加强模拟经营、休闲策略等多品类游戏的布局,并推进对新兴市场的探索,其全球竞争力有望进一步提升。
乐元素竞争力分析
长线运营保障大盘高质量稳定发展 顺应市场创新打造多元化产品矩阵
乐元素在2024年全球移动游戏产品营收TOP100企业中进入前50名,主要由于旗下两大主力产品均在目标市场稳定发挥,保障全球营收下限维持在较高水平。其中,《开心消消乐》稳居中国大陆移动游戏市场iOS益智解谜游戏畅销榜第一名,《偶像梦幻祭2(Ensemble Stars!!Music)》也已在30余个国家地区市场上线,系列IP影响力进一步提高。乐元素的核心竞争优势在于其卓越的长线运营能力,《开心消消乐》2024年累计注册用户超过8亿,在迎来十周年之际仍不断焕发新活力,是乐元素从深耕消除乐趣和创新玩法融合两大方向进行精细化运营的结果。此外,乐元素通过与用户建立情感连接、打造文化符号,超越休闲游戏形成国民级的三消IP,也让品牌影响力全面升维。同时,乐元素积极顺应市场趋势,不仅保持单款产品内容创新,还努力构建多元化产品矩阵。2024年5月,乐元素《Summer Pop!+》成为中国开发者首款通过Apple Arcade审核并在全球上架的产品。9月,旗下Grimoire工作室在日本市场推出手游《Reverse Blue×Re-birth End》,上线首日即登顶日本App Store和Google Play双榜,跃居9月日本手游下载榜亚军和下载增长榜冠军。11月,在移动端、Steam以及任天堂Switch等平台同步上线了旗下Cacalia工作室研发的买断制游戏《MONPIC -小さなドラゴンと竜化の少女-》,显示出其在多端互通上的探索与突破。
高质量内容创作与全方位衍生布局 进一步培育拓展IP价值
「偶像梦幻祭」作为乐元素在海外的营收主力,自产品开发之初便紧密围绕目标用户需求推动IP化发展,采取日本偶像企划模式,凭借有感染力的角色塑造和持续的剧情更新保障了用户的长期活跃,同时通过轻小说、漫画、动画等多维衍生内容,进一步提升了用户体验。此外,乐元素积极开展舞台剧、演唱会、线下见面会等丰富的IP活动,特别是从2017年开始每年都会举办「偶像梦幻祭DREAM LIVE」,在角色形象、舞美设计等方面精心打磨,提供独特的沉浸式体验,能够有效加深用户的情感联结。值得一提的是,2024年「DREAM LIVE 8th TOUR」首次在中国内地城市落演,还设置了明星声优见面会,包括现场配音、互动交流等特别活动环节,为游戏与玩家之间的深度交流提供了多维度的体验空间,更是有效增强了玩家社区的凝聚力,并巩固了用户投入和归属感,进而扩大了IP影响力。另一方面,乐元素也通过丰富的游戏内外联动助力IP破圈,如与《时光代理人》深度联动,活动期间拉新、回流效果明显,而与《世界计划 缤纷舞台!feat. 初音未来》的特别合作更是引发了巨大反响。乐元素凭借其独特的IP运营策略,以及不断提升的创造实力,不仅为「偶像梦幻祭」注入了持久活力,也为游戏IP化发展提供了道路参考。
中手游竞争力分析
围绕IP核心战略深度布局 持续放大IP全产业链价值
中手游凭借在IP领域的深度布局,前瞻性打造具有竞争力的IP生态护城河,并不断加强资源整合优化,依托IP游戏生态体系持续发力,进入2024年全球移动游戏营收TOP100企业之列。最新数据显示,截至2024年12月31日,中手游共计拥有119个IP储备,包括68个自有IP和51个授权IP,2024年中手游IP授权业务收入1.16亿元人民币。其中,《仙剑奇侠传》作为中国游戏产业的精品IP代表,于2024年11月被中国音数协游戏IP陈列馆首批收录。2024年,中手游陆续与超竞集团、合生商业等达成战略合作,助力IP游戏发行和《仙剑奇侠传》IP商业化。目前,仙剑IP矩阵已覆盖游戏、漫画、文学、内容体验、娱乐实景、影视、动画、音乐、虚拟偶像、衍生产品等多个领域,将有效拓展“线上+线下“跨界流量模式,持续带来低成本玩家增量,放大IP全产业链价值。同时,中手游也先发布局《斗罗大陆》《斗破苍穹》等多个中国小说动漫IP,打造基于顶级国产IP的系列化玩法游戏矩阵,进而向全球输出具有传播价值的中国文化IP游戏作品。通过与阅文集团、腾讯应用宝等腾讯系产品合作,将完善“IP+游戏+流量”策略,结合阅文小说和动漫IP的粉丝基础和腾讯平台的亿级用户群,精准匹配用户需求,提高游戏转化率和留存率,形成良性发展循环。
海外游戏发行、小游戏成为新的增长点 自主研发业务迎来回报
中手游充分发挥自身IP资源优势,依托在游戏发行及研发方面的深厚积累,持续发力全球化IP精品游戏、创新小游戏、自研游戏领域。2024年,中手游海外发行业务成为新的增长点,《新仙剑奇侠传之挥剑问情》《斗罗大陆:史莱克学院》以及《牛头人GO》(小游戏《消个锤子》海外APP版)等均取得了亮眼成绩。2024年,中手游海外业务收入人民币2.72亿元,占比达到14.1%。中手游将进一步拓展海外市场,聚焦亚洲高潜力区域。以发行游戏商业化数据已在国内市场验证成熟的游戏产品为主,确保海外市场发行成功率。中手游将在过往成功发行的月流水过亿人民币的《新射雕群侠传之铁血丹心》,以及《真・三国无双 霸》和《新仙剑奇侠传之挥剑问情》等基础上,陆续在中国港澳台地区推出《斗破苍穹:巅峰对决》,在亚洲地区推出《牛头人GO》《斗罗大陆:逆转时空》《新三国志曹操传》,在日本推出《真・三国无双 霸》游戏。
自研游戏方面,中手游已着手优化自研体系,聚焦传奇品类与创新小游戏。包括旗下研发子公司新作《代号:暗夜传奇》已完成开发,将于2025年上半年上线;满星工作室调整《仙剑世界》团队,优化移动端体验并探索 AI 关卡设计,未来将保持既定的调优及后续版本发布计划,以最大化回收前期研发投入。
小游戏方面,2024年中手游上线多款创新小游戏。其中,《消个锤子》一经上线,便强势冲上微信游戏畅销榜第32位。《主公别跑》在2024年多个月份流水超千万元。2025年1月上线的 APP+小游戏《春秋玄奇》,上线2个月累计流水过亿,在微信游戏畅销榜上第24位一路冲至最高第9位。同时,另一款已获得版号、由腾讯动漫授权的小游戏《三千幻世》具备独特用户体验,凭借十余部顶尖IP加持,该产品上线后有望进一步巩固中手游在小游戏领域的领先地位,为业绩增长注入强劲动力。包括过往年度上线的小游戏《凌雪战纪》和《全民枪神:边境王者》等多款小游戏在内,有效扩充了轻度游戏玩家群体数量,提升了新增用户及活跃用户规模。
祖龙娱乐竞争力分析
坚持技术驱动 全面强化品类拓展与IP布局
祖龙娱乐凭借技术驱动下的精品游戏研发能力进入2024年全球移动游戏产品营收TOP100企业之列。祖龙娱乐充分利用多年积累的研发技术优势,不断对IP进行深度挖掘与创新重塑,并积极探索与技术积累和核心优势相契合的品类,全面践行精品化战略,确保产品长线生命力。在技术创新方面,祖龙娱乐作为在业内率先研究和使用虚幻引擎开发移动游戏的厂商,及时围绕尖端技术展开战略部署、提供平台支持,并将成功游戏的经验和技术积累进一步传承和迁移,使得新品开发拥有超过同类产品的效果表现。过去一年,祖龙娱乐在移动端全动态光源阴影和自研全局光照等方面进行专项突破,显著提升了游戏性能和视觉效果,同时致力于PC端、Steam等多平台、多渠道的适配与性能优化。在品类拓展方面,祖龙娱乐基于优势赛道打造「MMORPG+」多元化精品游戏矩阵,不断巩固《以闪亮之名》在女性向品类赛道的领先优势,并通过《踏风行》推进在放置RPG游戏品类的拓展,已覆盖SLG、女性向、策略卡牌等多个细分品类,赢得了国内外市场的广泛认可。在IP布局方面,祖龙娱乐通过对原创和授权IP的持续经营,积累并破圈用户聚集,不断提升《以闪亮之名》等原创IP的影响力,并积极挖掘经典IP的价值,除了多款端游IP之外,祖龙娱乐近年来基于《龙族》IP打造了一系列游戏,展示出其在IP和产品上探索和突破的深度和广度。
研运一体布局全球发展 旗舰产品积累成功经验
祖龙娱乐加强自发行体系和研运一体架构建设,通过全球化布局和深入的市场洞察,成功实现了游戏产品的精准定位和有效推广。最新财报显示,截至2024年12月31日,祖龙娱乐已在超过170个地区市场推出23款移动游戏产品,支持14种语言的多个地区版本,全球累计用户突破2亿,累计流水超220亿元。祖龙娱乐凭借多元化的产品布局,不断触达更广泛的全球市场,结合海外市场特征制订差异化策略,实施针对性调优,通过文化适配、语言本地化和区域化营销,既保留了核心元素,又满足了当地玩家偏好。在运营过程中,及时了解跟进玩家需求,不断优化不同区域产品的玩家体验,进一步巩固和增强了全球用户粘性。祖龙娱乐女性向产品《以闪亮之名》取得成功后,持续打造精细化的运营生态,游戏展现了强大的生命力和稳定的长线表现,而2024年的新品策略卡牌手游《龙族:卡塞尔之门》也取得了优异的市场表现,计划在2025年陆续在其他地区市场上线,并构建更健康的全球长线生态。同时,祖龙娱乐积极推进人工智能技术在工业化管线中的应用,布局大语言模型本地化部署,推进基于产品需求并结合产品适用与落地的模型训练架构。目前,祖龙娱乐已实现DeepSeek本地化部署,并在《以闪亮之名》《龙族:卡塞尔之门》等产品的迭代升级中有所体现。未来,成熟高效的研运模式和深度融合的先进技术,将推动祖龙娱乐全球竞争力进一步提升。
青瓷游戏竞争力分析
持续推进旗舰产品出海 引领海外收入规模及占比进一步提升
青瓷游戏积极推进出海战略,成功进入2024年全球移动游戏营收TOP100企业行列。最新财报数据显示,2024年青瓷游戏收入达人民币6.28亿元,其中海外收入约人民币2.76亿元,占比由去年同期的28.5%上升至43.9%。2024年,青瓷游戏旗舰产品《最强蜗牛》(东南亚地区及欧美版本名为《SuperSnail》)上线越南语、德语、法语、西班牙语、葡萄牙语及意大利语版本,在东南亚地区及欧洲地区市场的覆盖率进一步提升。同时,《最强蜗牛》也在其他地区市场持续提供优质内容和新颖玩法,迎来了中国大陆上线四周年、日本地区上线两周年、北美地区上线一周年,并分别进行了IP联动等庆祝活动。回顾期内,游戏境内外产生收入共计约人民币3.40亿元,展现出其长期稳健的市场生命力。截至2024年12月31日,《最强蜗牛》国内外累计流水达到36.29亿元人民币,注册玩家总数达到2905万人。有序推进代表性产品出海战略,有力推动了青瓷游戏在全球市场的业绩增长。
稳步推动产品矩阵全球上线 积极培育玩家社群形成良性循环
青瓷游戏持续巩固研运一体核心竞争力,进一步丰富产品矩阵,积极推进储备游戏在国内外市场的测试及上线。根据最新财报,截至2024年12月31日,青瓷游戏共运营了多款APP移动游戏,包括放置类游戏、Rogue-like RPG及其他RPG。其中,现有产品稳定贡献长期收益,新品《迷途之光》《阿瑞斯病毒2》等上线发行,还有多款游戏在中国港澳台地区、日本地区等市场陆续上线,并积极推进多款项目在海外的测试及上线。
此外,青瓷游戏在各大移动游戏论坛及社交媒体平台上培育了“青瓷铁粉社群”,根据玩家反馈开发并改进游戏,从而吸引更多活跃玩家,形成良性循环。截至2024年12月31日,青瓷游戏通过官方账号以及QQ、微信、TapTap、哔哩哔哩等平台群组与累计超过1500万名“铁粉”玩家保持联系,同比增长18.59%。
Roblox竞争力分析
元宇宙平台重塑游戏生产链 「AIGC+UGC」高粘性生态进一步扩张
近年来,Roblox Corporation以“元宇宙第一股”的称号为人所熟知,主要由于其全球性大型多人在线游戏创建平台Roblox,任何用户都可以通过该平台的游戏引擎Roblox Studio创建和分享游戏,不仅提供了丰富的可体验内容与极高的创造自由度,更成为了一个让数亿玩家能够创造、分享和交流的虚拟世界。随着大量用户加入游戏开发,Roblox逐渐转型为UGC为核心的游戏和社交平台。在这一模式下,传统游戏生产链壁垒被打破,形成了用户高度参与的生态,极大地丰富了游戏内容,提升了用户体验,使得用户黏性不断增强,也为Roblox的持续扩张注入了强劲动力。数据显示,2024年Roblox每日平均活跃用户(DAU)约8530万,游戏时长总计约1870亿小时,平台内容创作者数量达到280万,可体验游戏超过600万个。而AIGC技术的应用,使得游戏内容生产更加智能化、高效化,降低了创作门槛,提高了生产效率。2024年,Roblox陆续推出了多款便利用户进行游玩和开发的功能,丰富的工具和资源支持让独立开发者能够以更低的学习成本更好地实现游戏创意,进一步丰富了平台内容,也成功吸引更多用户圈层。同时,海量用户行为数据也将反哺AI工具优化,形成正向循环。在Roblox的推动下,AIGC与UGC深度融合,高粘性生态持续扩张。2024年年报中,Roblox表示其当前市场份额为2.4%,希望未来在全球游戏内容市场占比达到10%。
Niantic竞争力分析
LBS-AR技术形成核心壁垒沉浸式交互社交创造独特体验
Niantic以开发和营运基于位置服务(Location Based Services,简称LBS)的增强现实(Augmented Reality,简称AR)游戏而闻名,其2016年推出的宝可梦IP沉浸式游戏《Pokémon GO》一度成为全球现象级产品,后又陆续推出了《Pikmin Bloom(皮克敏IP)》《Monster Hunter Now(怪物猎人IP)》和《Peridot》等AR游戏,以及《Campfire》《Wayfarer》等配套应用和服务。Niantic凭借领先于行业的LBS-AR技术,提供虚拟游戏与现实世界相结合的独特体验,并致力于通过IRL(in-real-life)活动增强玩家间的联系,构建了具有极高忠诚度和影响力的玩家社群,也确保了旗下产品的长线生命力。以《Pokémon GO》为例,利用移动设备摄像头和GPS功能,将虚拟角色放置在现实世界的背景中,玩家可以在现实世界中完成捕捉、训练和战斗等游戏行为,极大地提升了游戏的趣味性和互动性,部分功能需要玩家间的合作或竞争,也促进了玩家的交流和社区的形成。游戏通过设置宝可梦出现的特殊事件触发机制,鼓励玩家走出家门,探索现实世界,提供独一无二的体验,也让游戏长期保持新鲜感和吸引力。同时,通过「Pokémon GO Fest」等线下活动,鼓励用户自发形成社群,进而提升用户凝聚力。数据显示,《Pokémon GO》在九年间保持着较高的用户参与和活跃水平,2024年去重玩家数量仍然超过1亿。此外,Niantic拥有基于视觉定位系统(VPS)的实时环境识别等专利AR技术,还提供Lightship AR平台和工具套件,并专注于空间智能等前沿技术研究与突破,进一步强化了竞争壁垒。近日,Scopely宣布以35亿美元收购Niantic游戏部门,交易完成后将拥有《Pokémon GO》和《MONOPOLY GO!》两大游戏产品,以及合计超过5亿的玩家数量,用户基数和品牌影响力进一步升维。同时,Niantic将成立「Niantic Spatial」,转向地理空间运算(Geospatial Computing)与AI领域,更深入发展AR、VR与相关技术应用,这一战略转型有望为游戏领域带来新的变革。
AppLovin竞争力分析
平台与游戏双轮驱动 形成数据变现正向循环
美国科技公司AppLovin通过广告平台和游戏业务双轮驱动,将技术与平台两大优势深度整合,成功打造了数据闭环的协同生态。Applovin以超休闲游戏起家。集中投资了多家休闲游戏工作室,形成了具有300+款游戏的产品矩阵。规模可观的大DAU游戏,到2022年为止均贡献了50%以上的年收入,同时也成为了AppLovin算法的“数据实验室”,通过积累更多游戏玩家数据和开发商运营数据,便于训练底层模型和实时测试广告效果并优化广告投放策略。在游戏业务方面,AppLovin专注于三消等中轻度品类,采用工业化生产模式,成功缩短新游开发周期,并通过持续买量和精细化运营延长头部产品生命周期。在广告平台方面,AppLovin打造了包括移动应用的发行、分析、变现及获客等一系列营销解决方案,形成了一套全链条生态系统。这种双向赋能模式使得AppLovin能够以更低成本获取用户,同时通过内购+广告混合变现最大化收益。值得注意的是,AppLovin在2023年对其人工智能广告引擎AXON进行全面升级,AXON 2.0版本发布后,日均处理超100亿次广告请求,也能持续导流和反哺游戏精细化运营,AppLovin的核心竞争力进一步增长。未来,随着AI技术的持续迭代和应用场景的不断拓展,AppLovin有望进一步巩固其在移动娱乐生态中的领先地位,为行业创新发展提供新的思路和方向。
海外市场洞察及发展趋势
中国游戏产品出海仍存在本地化阻碍 俄罗斯、印度均有大量头部产品没有上线
在中国移动游戏出海过程中,仍然存在一定的本地化阻碍,有较多的产品无法做到在一些特定的地区上线,而相关地区本身也具备较高的市场规模与用户体量,例如30%的头部中国移动游戏没有登陆俄罗斯市场、24%没有登陆印度游戏市场。首先是政策壁垒,部分国家对电子游戏实施严格的监管政策,进而使得外来游戏企业产品上线的难度进一步加大。其次是文化障碍,特别涉及到宗教的文化内容,需要深度本地化改造,这对厂商构成了较大挑战。最后是支付、网络、硬件等不同地区移动游戏自身发展要素的复杂性,也将对中国移动游戏上线造成较大困难。
数据来源:伽马数据(CNG)
注:头部中国出海移动游戏指,2024年出海流水TOP50的中国企业自研移动游戏
玩法层面中国游戏产品仍具备拓展空间 ARPG、剧情互动等多个领域具备机会
中国企业在如卡牌、策略、休闲等头部品类中的布局已经相当密集,尽管放置类新品表现一般,但该品类头部市场也基本由中国占据。值得注意的是,在一些细分品类上中国企业或许还有拓展空间。例如ARPG、体育竞技、剧情互动等细分赛道虽然目前在头部产品中占比较低,但新品表现活跃,展现出可观的发展潜力。数据显示,中国产品在前六大品类中占比高达44%,而其他品类中中国产品仅占22%,这一差异表明在保持核心品类优势的同时,中国企业有必要加大对新兴细分领域的战略布局。
数据来源:伽马数据(CNG)
文化题材是未来产品破局重点 题材创新将弥补产品创新难
现阶段,受制于设备表现、操作能力,移动游戏产品在玩法创新层面上的难度已经越来越大,因此,文化题材创新成为近年来的重点。例如对于科幻题材游戏的挖掘程度在持续提升,这也使得科幻题材的新品较为活跃。而基于全球范围内,可供挖掘的文化题材种类较多,且基于不同的区域性市场,用户群体自身也有着独特的文化偏好。因此,对于出海游戏企业来说,挖掘更多创新性的文化题材或将成为获取用户的要点。且游戏文化题材本身的发展并不局限于自身领域,从影视、动漫、文学等多个领域均可寻找到不同且创新的文化载体,因此,题材创新也将成为我国产品出海的关键。
数据来源:伽马数据(CNG)
